BatchR & SwitchR - Your Asset & Archviz Companions

0 ratings

BatchR (Pro) + SwitchR

Import (and save as individual .blend files) whole collections of non-native models (like OBJ & FBX formats from all market places) at once -> in seconds! Organize your ArchViz assets, as well as repair mesh, set amazing materials in a highly automated process to save you as much time as possible. BatchR easily imports files from all over the internet (e.g. 3dsky.org, dimensiva.comdesignconnected.com, vitra.com, ...you name it!) and resaves them as native .blend files. 


Just do it! You'll find the setup steps further below.



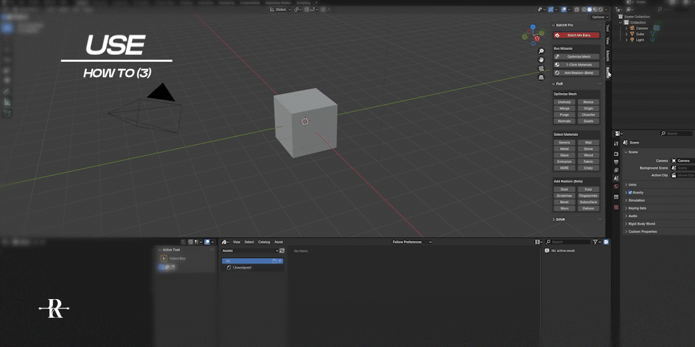
BatchR Pro comes with this amazingly smart 1-Click Materials wizard. Give your Materials proper names, select the Mesh of your choice and hit the button! Booom!


Features

  • Import a huge amount of OBJ/FBX files and resave them automatically as Blender Assets
  • Easily repair and improve Mesh from bad imports
  • 1-Click Materials (more than 30 CC0 Textures included)
  • Toggle Switch between a set of HDRI's
  • Enhance Realism in seconds (add fuzz, scratches, fingerprints etc.)
  • and many features more...



For ArchViz

Don't you find yourself limited with the availabilty of amazing ArchViz models for Blender? Yeah, me too! Compared to all professional 3ds Max models around, there is a huge deficit for us ArchViz Artists in Blender. Good for us, that we still can import non-native models, but the import process tends to be a tedious path with mesh fixing and shader optimization that suck a lot of lifetime. Well, and therefore I've created BatchR. It automates as much work as possible during the importing, meshing and texturing process so you can focus on the creative end during your projects. And while I was at it, I came up with the 1-Click Materials idea to be able to switch shader immediately and have instant visual feedback on what matches my scene. In the end, I also tried to come up with a 1-Click Whole Scene Affecting shader appliance method to save even more time on unnecessary tweaking, as we know that we tend to get lost in the wrong details, so the Smart Wizards were born. Just add some empty shaders to your mesh and name them properly (like wood, leather, etc.). Really, try it out, its Amazing! 



Workflow

Organizing is key. Lets prepare our first batch of 3d models to be imported! You can download for example some free assets from dimensiva.com.


Download as many as needed FBX / OBJ files from the website of your choice. The crucial point is, that you put your preview image in the main folder of each model and the rest in a subfolder, so BatchR knows which image to set as preview. Your new .blend file will be saved in the same location where it finds its imported files. 


Set your Assets location under Edit -> Preferences -> File Paths -> Asset Library Path

You're done after chosing your folder when you hit "Batch Me Baby"! The last imported file will open automatically (save your project!!!). Now just refresh your Asset Library! During the "Batch Me Baby" process, BatchR automatically sets the resaved files as Assets for Blenders inbuilt Asset Browser. Just Drag & Drop those files into your scene!


Everything in this addon is optimized for speed, as you often will come across bad mesh/textures and other issues (e.g. wrong size, bad normals, hard edges, etc.). You're now able to quickly fix either automatically by using the wizards or navigate through the single function buttons to easily optimize your AssetsBatchR will do this for you within seconds - for a whole collection of models if you wish. Focus on more important tasks like concept, design & composition during your ArchViz projects


Known Bugs

With all being said, consider BatchR as work in progress (WIP), with it's own limitations that will be hopefully fixed in future. Known Issues are:

  • Some textures may change the material node setup irreversibly
  • When clicking through materials or some other BatchR functions while being in render mode and then hit “undo” (CTRL + Z) Blender will force close immediately. Happens more often with low (V-)RAM Hardware.
  • Adding (and browsing through) Scratches and Fingerprints leads to messy shader nodes placement
  • "1-Click Materials" assigns wrong shaders - Well, this is not perfect yet, but perhaps only an update or two ahead. Right now, if you use the Wizard, it won't assign all your materials exactly with the same shader name (f.e. "Concrete" won't choose the concrete map, but the first material of its category, which is "Wall", the same goes for Gold, Copper etc.). This will be fixed soon!  
  • 3DS (and other common) files can't be imported -> format support will be extended soon
  • Not a bug but perhaps a possible misconception -> BatchR won't create preview renderings for your Assets, it just sets already existing pictures as previews


Feedback

I'm excited to collect your feedback to improve BatchR & SwitchR more and more. Join our Discord Server here https://discord.gg/EYz7zhck ! Have fun and thank you for choosing BatchR!

I want this!

BatchR accelerates your ArchViz projects by batch importing OBJ & FBX files, mesh fixing and material adjustments. Enhance your projects realism and efficiency with our smart one-click tool and add your own favorite textures.

Copy product URL
$29.99

BatchR & SwitchR - Your Asset & Archviz Companions

0 ratings
I want this!